-
-
Les diodes
1.1.Descriptions
Une diode laisse passer le courant dans un sens de l'anode vers la cathode
et pas dans l'autre .
1.2.Symboles

1.3.Unités ; Formules
Les diodes sont caractérisées
par la tension de seuil et l' intensité maximal .
1.3.1.la tension de
seuil
la diode conduit le courant
en sens unique de l' anode à la cathode .De plus , la tension de l' anode
doit être de 0,7 V supérieur à celle de la cathode pour
que la diode conduise le courant ; cette tension s' appelle la tension de seuil
.

Il y a une tension de seuil qui apparaît 0,6 V à 0,7 V environ
pour une diode au silicium (0.4V pour une diode au germanium).
La zone où la diode est bloquée, c'est a dire que Vd < 0.7V
Dans cette zone, on peut considérer que le courant Id est nul, mais il
ne l'est pas totalement.
La zone où la diode est passante, c'est à dire que Vd >
0.7V
Dans cette zone, Vd reste proche de la tension de seuil
(0.7V), mais augmente légèrement avec le courant.
1.3.2.courant
Le courant sera limité
par le reste du circuit et ne doit pas dépasser la valeur maximale supportable
par la diode , au risque de détruire celle-ci .

1.4.Valeurs
1.4.1.Diode de commutation
Une diode souvent rencontré , la diode de commutation au Silicium 1N4148

1.4.1.1.Le codage
JEDEC des diodes est un code couleur qui ressemble
a celui des résistantes.
La diode possède de 2 à 4
bagues. le nom de la diode se détermine de la façon suivante:
Le préfixe est généralement 1N
Le suffixe se détermine
avec la couleur des bagues:


La bague la plus prés du bord et la plus épaisse
indique le 1er chiffre ainsi que la cathode , viennent ensuite
les bagues 2 ,3 ou 4.Si la premier bague est noir suivit de 2 bagues de couleur
ne pas tenir compte , elle sert de repère pour la cathode ( Ex: noir
, rouge , rouge seul les deux bagues rouge ont une signification).
1.4.1.2 Le codage PRO ELECTRON
Europe (source Philips sept 94 )
Ce codage s' applique pour les composants semi-conducteurs (diodes , transistors
, LED , phototransistors , circuits intégrés..).Il se compose
d' une suite de lettres suivit de la référence du constructeur
.
Voici un tableau récapitulatif :
1er Lettre
Matériaux |
2em Lettre
Fonction |
3em Lettre
ou N° de série |
A :
Germanium ou tension de seuil 0,6 à 1
V
B : Silicium ou
tension de seuil 1à 1,3 V
C : Arséniure
de gallium ou tension de seuil 1,3 V et
plus
R : Matériaux
composés
(ex: Sulfure de
cadmium ) |
A : Diode ; signal , faible puissance
B : Diode ; vari cap
C : Transistor ; faible
puissance , fréquence audio
D : Transistor ; puissance
, fréquence audio
E : Diode ; tunnel
F : Transistor ; faible
puissance , fréquence audio
G : Varie en fonction
de la 3em lettre
H : Diode ; sensible aux champs
magnétiques
L : Transistor ; puissance
, haute fréquence
N : Photo coupleur
P : Photorécepteur
; 3em lettre
Q : Photoémetteur
; 3em lettre
R : Triac ou Thyristor
suivant 3em lettre ; faible puissance
S : Transistor ; faible
puissance
T : Triac ou Thyristor
suivant 3em lettre ;puissance
U : Transistor ; puissance
W :
X : Diode
Y : Diode de redressement
Z : Diode zener ou de tension
de référence ;suivant 3em lettre |
A : Pour Triac après
la 2em lettre R ou T
F : Pour émetteur
ou récepteur de fibre optique après
la 2em lettre G, P ou Q
L : Pour laser
O : Opto-triac après
la 2em lettre R
T : Pour LED 3 couleurs après
la 2em lettre Q
W : Diode d' écrêtage
après la 2em lettre Z |
|
Exemples :
AA112 ; Diode signal au Germanium référence 112 .
BY228
; Diode de redressement rapide au silicium référence 228 .
Pour les diodes zéners la 3 em lettre avec deux chiffre indique la
série ( X55 , X84 , X85 , Y74 ...) puis la lettre après le signe
- donne la tolérance du composant ( A = 1% , B = 2% , C = 5% , D = 10%
, E = 20 % ) .
BZX55-C6V2 ; Diode zéner au silicium série X55 avec une tolérance
( C ) de 5% et de tension 6,2 Volts ( le V servant de virgule ).
BC 547 B ; Transistor au silicium référence 547 la dernière
lettre indique le niveau de gain mais nous verront cela dans le chapitre Transistors
.
BPW34 ; Photo-diode au silicium référence W34 .
BTA 10/400B ; Triac au silicium 10A 400V .

1.4.1.3.Il y a des cas ou il n' y a rien de marqué
dessus sauf un anneau noir pour repérer la cathode :

Mais assez souvent, les références
sont directement écrites sur
les diodes.
Par exemple, s' il y a 1N4148 c'est une diode de signal, c'est a dire qu'elle
sert a transmettre des informations, elle est relativement rapide, mais elle
ne supporte pas trop de courant (200 mA , 75V max ).Ont trouve aussi la diode
1N914 sur d' ancien schémas .
Si il y a 1N4004 c' est une diode de redressement ( 1 A , 400V ).
1.4.1.4.Extrait de fiche technique:


1.4.2.Diode CMS
1.4.2.1.Diode version
CMS
ou 

LL34 ou SOT23 représente
le type de boîtier ; pour les boîtier LL34 ce sont des anneaux de
couleurs qui indique le type de diode , pour les boîtiers SOT23 il a un
code d'inscrit dessus ( JC , A7p , p5B , pA3 .... ) .De plus certains CMS peuvent
contenir plusieurs diodes comme le montre la figure ci dessous .

Extrait de fiche technique :

1.4.2.2.Diode ACK
Ce sont deux diodes dans
un même boîtier avec un point commun ( Anode Commun Cathode ) .
Extrait de fiche technique :

1.4.2.3.Diode AKA
Extrait de fiche technique :

1.4.2.4.Diode KAK
Extrait de fiche technique :


1.5.Variantes
- les diodes zeners ou diode a effet de claquage conduisent le courant
comme une diode classique mais aussi en inverse avec une tension de claquage
précise.
- les diodes leds sont des diodes qui ont la particularité
de s' éclairer ; suivant le type de fabrication elles seront rouge ,
jaune , verte , bleu .
- les diodes infrarouge d'émission et les photodiodes de réception
servent pour transmettre des informations en émettant un faisceau
lumineux dans l' infrarouge non visible par l' oeil .
- les diodes schottky sont plus rapide et peuvent conduire de fort
courant .
- les diodes tunnel ne sont plus beaucoup utilisé .
- les diodes varicap se comportent comme des condensateurs dont la
capacité varie avec la tension de polarisation de la diode.
- les diodes de redressement , ponts redresseurs servent pour les
alimentations afin de redresser les tensions alternatives .
- les diodes PIN

1.6. Utilisations
1.6.1.les diodes de commutations servent à transmettre une information le plus souvent
en tout ou rien.
Exemples d' applications :

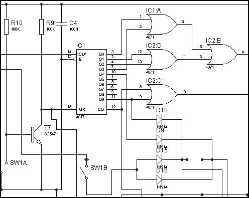
Le circuit centrale 4017 envoi depuis ces sorties Q4
et Q9 des informations transmissent par D9 et D10 , si le switcher SW1B se ferme
les diodes D15 et D16 peuvent modifier les informations sans que cela provoque
un court circuit au niveau des sorties du 4017.

Dans cette exemple ont réalise une fonction ET à diode
; si e1 et e2 sont au + c'est a dire au niveau haut la sortie s = 1 donc aussi
au niveau haut maintenant si e1 = 0 c'est a dire au niveau bas alors s = 0 et
si e2 = 0 alors s = 0 .
Si e1 = 0 et e2 = 0 alors s = 0 ; pour ce montage
il faut bien e1 ET e2 au niveau 1 pour que la sortie soit à 1.
Pour les fonctions logiques ET , OU , NAND , NI les explications
ce trouveront dans les DOSSIERS NUMÉRIQUES.

Dans ce cas présent la diode sert de protection pour le transistor
Q2 , en effet la bobine du relais induit un courant qui serait fatale pour le
transistor .La diode court circuite le courant induit de la bobine mais ne laisse
pas passer le courant lorsque Q2 est alimenté.
Ici
ont utilise une diode de redressement comme dé trompeur ; pour éviter
tout dégâts en cas de branchement de l' alimentation à l'
envers .

2.1.Composition
Dans un cristal de silicium pur, chaque atome possède quatre électrons
périphériques engagés dans des liaisons covalentes avec
quatre atomes voisins. Si on remplace un atome de silicium par un autre d'un
élément chimique n'ayant que trois électrons périphériques
(par exemple du bore), un des atomes voisins de l'intrus se trouve privé
de liaison et possède donc un électron non lié, susceptible
de quitter l'atome et de conférer à l'environnement une charge
négative. Un tel silicium sera dit " dopé n ".
Dans le cas d'un intrus ayant cinq électrons (par exemple du phosphore),
on obtient un excès de charges positives et le cristal est " dopé
p ". Si on accole une région n et une région
p, les électrons de la région n auront tendance
à migrer vers la région p, mais, ce faisant, ils créent
un déséquilibre de charge qui entraîne l'apparition d'un
champ électrique intense au niveau de la jonction, où une étroite
zone vide de charges, donc isolante, apparaît.
Si on relie les deux parties de la jonction à une source de tension,
zone n vers le côté + et zone p vers le côté
-, cette tension fait apparaître sur la zone isolante un champ électrique
qui renforce le champ préexistant et augmente l'épaisseur de la
barrière isolante : aucun courant ne peut passer. Si, en revanche,
on renverse le sens des connexions, le champ résultant est de sens opposé
au champ préexistant. Il s'en retranche, diminuant d'autant la barrière
isolante jusqu'au moment où le champ change de sens, la barrière
isolante ayant disparu : le courant peut alors circuler à travers
la jonction.
Un tel dispositif, qui laisse passer le courant dans un sens et pas dans
l'autre, constitue une diode, déjà utilisable en tant que telle
pour transformer un courant alternatif en courant continu.
différents types de diodes, qui sont des composants non linéaires,
permettent de réaliser des fonctions comme le redressement du courant,
la stabilisation d'une tension, la création de tensions oscillantes,
etc.
Le modèle le plus simple de diode est la jonction P-N, obtenue en juxtaposant
dans un morceau de semi-conducteur (en général du silicium), une
zone enrichie en atomes donneurs d'électrons (zone N) et une zone comportant
des atomes accepteurs d'électrons (zone P). Par suite du déplacement
des porteurs P et N à travers la frontière entre les deux zones,
il se forme une barrière isolante, siège d'un champ électrique
dirigé de N vers P. Lorsqu'on applique une différence de potentiel
entre les deux zones, l'effet est radicalement différent suivant la polarité.
Si le pôle positif de la tension appliquée est du côté
N (polarisation inverse), le champ électrique résultant renforce
le champ spontané de la jonction, augmentant la barrière isolante :
aucun courant ne passe (il passe en fait un très faible courant, indépendant
de la tension appliquée). À l'opposé, si le pôle
positif est du côté P (polarisation directe), le champ de jonction
s'affaiblit jusqu'à disparaître et le courant peut passer. Ce courant
croît bien vite avec la tension appliquée et devient rapidement
destructeur pour la jonction. On a ainsi réalisé un dispositif
redresseur qui, alimenté par une tension alternative, ne laisse passer
le courant que dans un sens. Cette fonction de rectification du courant constitue
la principale application de ce type de diode.
Il existe d'autres types de diodes assurant d'autres fonctions, comme les
diodes Zener, qui permettent une régulation de tension en imposant entre
leurs bornes une tension indépendante du courant qui les traverse. On
peut également citer les diodes tunnel, dont la caractéristique
courant-tension (courbe donnant le courant qu'elles laissent passer en fonction
de la tension appliquée) a une forme ondulante présentant une
zone où le courant décroît lorsque la tension croît.
Une telle caractéristique fortement non linéaire engendre dans
un circuit adapté aux oscillations.
-
-
|
Exemple d'application
en classe de 6ème: le porte clé lumineux
|